
正在找责任的宝子看过来
白云区岗亭上新!
多个单元招聘中
别错过啦!

白云区19所公办中小学
招聘各科临聘老师
01
招聘职位
白云区19所公办中小学面向社会招聘中小学临聘老师
02
应聘样式
应聘者按照附件内各学校要求将个东说念主简历、学历文凭、学位文凭、老师资历文凭、职称文凭、身份证、庸俗语文凭、获奖文凭等电子版尊府发送至附件指定邮箱,招聘单元评估应聘者情况后,将通过电话或其他样式告知关系应聘者侦察(口试)事宜。
白云区大源街说念
招聘政府雇员2名
01
招聘东说念主数
本次面向社会公开招聘2名政府雇员。

02
招聘标准
本次招聘遴荐现场报名、资历审核、磨练、口试、体检、覆按、公示和委派等标准进行。
报名样式:现场报名,每位应聘者仅限报考一个职位。
报名所在:广州市白云区大丰埔路10号大源街说念奇迹处206室。
报名时候:2025年10月13日至10月15日,上昼:9:30—11:30,下昼:2:30—5:30。
资历审核:经资历审核相宜条目的,准予参预磨练。相宜条目的东说念主员将以短信或邮件等神气告知磨练,考生在接管关系告知后实时恢复是否参预磨练。
笔试神气:闭卷磨练,时候为90分钟。
口试:口试时候和所在以短信或邮件等神气告知考生,考生在接管关系告知后实时恢复是否参预口试。
03
商量样式
商量电话:020-37379030(商量时候:周一至周五,上昼9:00-12:00,下昼2:00-6:00,节沐日以外)。
白云区东说念主民武装部
招聘民兵专职教悔员1名
01
招聘岗亭及东说念主数
民兵专职教悔员1东说念主。

02
招聘标准
本次公开招聘责任按照发布招聘公告、聚集预告名、聚集资历审核、笔试、口试、政事侦察、体检、聘请等标准进行。
报名时候:2025年10月9日至10月15日。
报名样式:聚集预告名。报考东说念主员登录白云区政府学派网站(http://www.by.gov.cn),按要求下载关系表格填写信息后打印,手写签名、扫描,与其他要求尊府压缩发送至邮箱173997032@qq.com,邮件主题及压缩包请以“姓名+广州市白云区东说念主武部购买服务东说念主员报名”定名。
聚集资历审核时候:2025年10月16日起聚集资历初审,初审及格东说念主员将通过电话、短信或邮件告知,请保抓总共关系样式畅通。
笔试:接纳闭卷样式进行。笔试时候、所在另行告知。
口试:请报考者在磨练罢了后保抓手机(报名时所填手机号码)通信畅通,属意关系公告、电话、短信或邮件告知。
03
商量样式
商量电话:020-87466082(受理时候:周一至周五,8:30-11:50,15:00-17:30,节沐日以外。)
广州城投白云置业
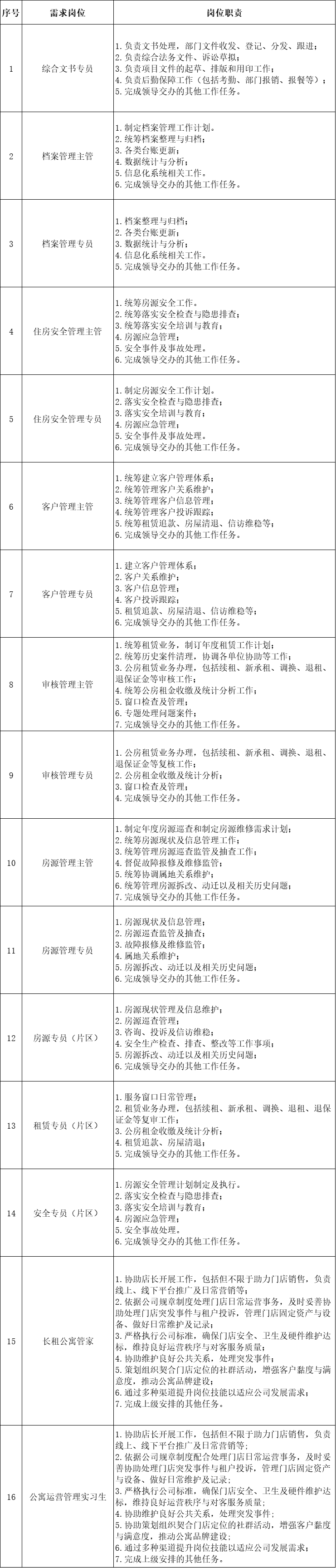
16个岗亭虚左以待
01
招聘岗亭及要求

02
应聘样式
●送达邮箱:应聘长租公寓管家、公寓运营科罚实习生岗亭者请将简历送达至邮箱linzishilinzi@163.com,其他岗亭应聘者请将简历送达至邮箱ajzfzy@126.com。
备注:发送邮件时请将邮件主题写为“姓名+岗亭+关系样式”,经评估应聘者情况后,将通过电话或其他样式告知关系应聘者侦察(口试)事宜。
●商量电话:林密斯13580370513
广州白云外洋机场股份有限公司
招聘手艺培训生
01
招聘岗亭及要求
手艺培训生。
学历要求:2026届应届毕业生,本科及以上学历;同期在2026年7月前获取培植部承认的最高学历、学位文凭及培植部关系认真认证陈说。
收获证实:学习收获优异,在校时期无补考或重修记载。收获名次班级前10%者优先酌量。
其他条目:品行划定,无坐法行恶记载,身心健康,具有泛泛实行责任职责的身心条目。
招聘专科:
民航交通类:交通运载(民航)、物流供应链科罚等关系专科。
安全运转类:安全科罚、救急科罚、消防工程、机场运转科罚、生态学、植物学等关系专科。
机械工程类:电气工程、自动化、机械工程、土木匠程/工程造价、车辆工程(新动力手艺标的)等关系专科。
数字研发类:计较机科学与手艺、聚集/信息安全、软件工程、东说念主工智能等关系专科。
其他相沿类:英语/商务英语、食物性量安全等关系专科。
02
应聘样式
● 招聘经由:网申→简历筛选→线上测评→初面→参不雅宣介→终面→签约委派。
● 网申样式:应聘者可通过以下两种样式进行职位肯求
网站送达:https://gaazp.gdairport.com:10443/web/home
● 商量电话:曾女士 020-36063543
报名时候行将适度
马上转发给正在找责任的TA

起首:白云区融媒体中心 欧洲杯下单APP